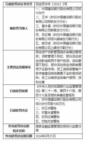
6月11日,国家金融监督管理总局四平监管分局行政处罚信息公开表显示,建设银行绍兴分行因贷款被挪用于证券市场等6项违规被罚款180万元。
具体违规如下:
1、固定资产贷款管理违反审慎经营规则;
2、贷款管理不到位,部分流动资金贷款违规用于房产投资;
3、贷后管理不到位,部分流动资金贷款被挪用于证券市场;
4、员工违规保管客户签字盖章但其他要素不全的信贷资料;
5、员工出借资金给客户使用;
6、浮利分费
 吉程网,吉诚网,吉e,e传媒,e媒体,e媒网,e网通,自媒体,吉网传媒,吉视传媒,吉诚网,e媒体,e传媒
|