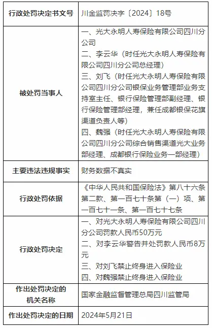
凤凰网财经讯 5月30日,光大永明人寿保险有限公司(下称“光大永明人寿”)四川分公司因财务数据不真实被四川监管局罚款50万元。
公司被罚的同时,相关责任人同样被监管处罚。时任光大永明人寿四川分公司总经理李云华被警告并罚款8万元。时任光大永明人寿四川分公司银保业务管理部业务支持室主任、银行保险管理部副经理刘飞,综合销售渠道光大业务部经理、成都银行保险业务一部经理魏强,二人均被禁止终身进入保险业。

凤凰网财经注意到,光大永明人寿财务数据造假并非个例。2023年5月至今,其三家分支公司先后出现数据造假的情况。除了上文的四川分公司,还包括浙江分公司台州中心支公司、陕西分公司。
具体来看,去年5月,光大永明人寿保险有限公司浙江分公司台州中心支公司因编制或者提供虚假的报告、报表、文件、资料,销售误导被罚款34万元。2023年9月,光大永明人寿保险有限公司陕西分公司因编制虚假的报告、报表、文件、资料,欺骗投保人,未按照规定使用经批准或者备案的保险条款被罚款33万元。
光大永明人寿数据造假可以追溯到2016年。当年12月,光大永明人寿河南分公司因信息披露造假等3项违规被罚款60万元。据凤凰网财经不完全统计,2016年至今,光大永明人寿及其11家分支公司因数据造假被罚,包括光大永明人寿河南分公司、湖北分公司、南通中心支公司、盐城中心支公司、江苏分公司、天津电话销售中心、上海电话销售中心、内江中心支公司、浙江分公司台州中心支公司、陕西分公司、四川分公司,这些公司合计被罚款352万元。值得一提的是,光大永明人寿湖北分公司曾两次因数据造假被罚。
一季度亏损超2023年全年,两年多亏损24亿
多次因数据造假被罚的同时,光大永明人寿还面临连年巨亏的问题。
据Wind数据显示,今年一季度,光大永明人寿保险业务收入46.72亿元,增速为-15.96%,金额和增速均在10家银行系险企中垫底;净利润-5.77亿元,在8家已披露净利润的银行系险企中位列倒数第二名。

凤凰网财经注意到,自2022年以来,光大永明人寿连续亏损。据Wind数据显示,2022年至2023年,其净利润分别为-13.57亿元、-5.13亿元。值得注意的是,其2023年亏损虽有所收窄,但2024年一季度亏损幅度已超出2023年全年。2022年至今的两年多时间里,光大永明人寿已亏损24.47亿元。
在陷入连续亏损的阴影后,光大永明人寿总经理刘凤全卸任的传闻在3月下旬发酵,有媒体将其卸任与公司近两年巨亏进行联想。
3月29日,担任光大永明人寿总经理五年的刘凤全正式离任,由董事长孙强担任公司临时负责人。截至目前仍未有正式人选补位。
未来,光大永明人寿能否改正数据造假的问题、提振业绩以扭亏为盈,凤凰网财经将持续关注。 |