极目新闻评论员 屈旌
7月11日,东莞一男子发布视频称,7月9日在爱尚往约平台下单上门按摩,女技师在服务过程中提出“3980元可包养十天”,引发关注。
该男子在视频中展示了7月9日23点46分的付款截图,商品名“芳香spa+热灸”,商户名为重庆往约到家企业管理(集团)有限公司,付款546.84元。此外,他提供了一段录音显示,一个女声称:“还不如把费用包了,3980,随叫随到。不想谈感情,谈钱最省事,我也不觉得亏,我也享受……”


爆料人发出的下单页面和交易记录
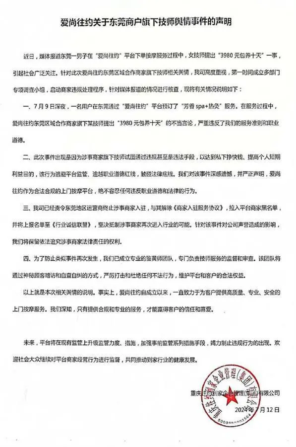
事件曝光后不久,爱尚往约到家平台官微发布声明称,此次事件出现是因为涉事商家旗下技师试图通过违规甚至是违法手段,以达到私下挣快钱、提高个人短期利益的目的。公司已责令东莞地区运营商终止涉事商家入驻,与其解除协议,拉入黑名单并将上报名单至《行业诚信联盟》,坚决抵制涉事商家再次进入行业的可能。
企业的回应不可谓不迅速,言语不可谓不铿锵,但是不少网友依然是一种“看热闹”的心态,并不觉得这样的事会是最后一次发生。

爱尚往约官博发出的声明截图
理由很简单,其一,色情交易不仅超出了正规按摩服务的范畴,也触碰了法律与道德的底线,不但色情买卖的双方涉嫌违法,更可能滋生诈骗等其他违法犯罪行为,平台既然如此“零容忍”,就应该立刻报警,协助警方打击违法行为,而非只是“保留依法追究涉事商家法律责任的权利”。
其二,爱尚往约平台并非第一次陷入涉黄风波,今年的315期间,就有媒体曝光,福州的“东郊到家”“首约到家”“星河到家”“爱尚往约”APP,技师上门的核心不是“按摩”,而是“加钟服务”。只要加钟,她们甚至可以直接提供色情服务。当时“爱尚往约”官方微博也是发了一个很长的声明,同样将问题归结“个别商家”“私人行为”“逃避平台监管”,并坚决否认了平台“涉黄”一说。结果,这才过了4个月,又出现了“涉黄”事件,平台的监管是不是也太好逃避了?之前说的“涉黄风险专项整治行动”真的有效果吗?
更让人难以信服的是,“涉黄”不是单一家平台所面临的问题,而是自上门按摩行业兴起以来就萦绕不去的阴影。传统的到店按摩生意,都时常爆出“涉黄”丑闻,上门按摩的服务过程发生在私人场所,更加缺乏公开监管,线上交易存在匿名性和隐蔽性,为一些不法从业者提供了可乘之机,也让监管方在监测、取证上面临诸多困难。再加上部分用户存在寻求“特殊服务”的不良心态,也为涉黄行为提供了牟利动机。
所以,不管平台再怎么撇清责任,如果做不到长期的,严格的监管审核,反而通过让技师发布具有诱惑性的照片,设置社交板块等行为吸引流量,坐视甚至纵容“涉黄”事件不断发生,恐怕整个行业最终会被乱象淹没,付出沉重代价。
好好的按摩生意,做成了色情生意,涉嫌违法犯罪,违背公序良俗,助长歪风邪气,威胁青少年身心健康,早就应该从严打击,加强监管。用户也应提升法律意识,抵制不良行为,保持清醒,别碰红线。
平台不能光说不练,要进一步加强自律,除了对入驻商家的审核要到位之外,也要通过技术手段提升监管效能,动态监控不当的交易行为,真正做到对违法行为零容忍。
如果平台自律的力度不够,监管部门就应该出手,清扫违法违规行为,督促平台严守经营边界,加强对入驻商家的审核监测,如果平台不能有效履责,就应追究其连带责任,在全行业形成有效震慑,让不法经营者不敢冒头。
频频卷入“涉黄”风波,对于整个按摩行业的形象来说,都是一盆兜头的“脏水”,唯有形成治理合力,从根本上规范从业者行为,才能驱散阴霾,推动行业健康发展。 吉诚网,吉e,e传媒,e媒体,e媒网,e网通,自媒体,吉网传媒,吉视传媒,吉诚网,e媒体,e传媒 |